Abstract
The critical determinants of effective antitumor immune responses, whether native or induced by therapy, remain poorly understood due to the complexity and plasticity of the immune system. To better profile and track these responses, we have employed the novel approach of performing single cell RNA sequencing for paired gene expression and immune repertoire analysis on tumor fine needle aspirates and peripheral blood of lymphoma patients undergoing immunotherapy on a clinical trial (NCT02927964).
In this in situ vaccination study, patients with low-grade lymphoma received local low-dose radiation and intratumoral SD-101 (a TLR9 agonist) to one site of disease, with systemic ibrutinib (a BTK inhibitor) added in the second week of treatment. Tumor fine needle aspirates and peripheral blood samples were obtained prior to treatment, at one week (prior to ibrutinib initiation) and at six weeks after treatment start. Single cell preparations were processed using 10X Genomics' single cell RNA transcription and library preparation protocol, followed by sequencing on the Illumina platform. Cells were sequenced to an average depth of 50,000 reads/cell for gene expression libraries and 5000 reads/cell for TCR sequencing. Identification of variable genes, principal component and/or canonical correlation analysis, graph-based clustering and differential expression analysis of single-cell gene expression data was performed using the Seurat algorithm. Single-cell TCR repertoires were analyzed using TCR-specific analysis software. This data is being integrated with data from multiparameter flow cytometry and functional immune assays for these same patients, as well as with their clinical outcomes.
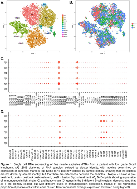
Sequencing libraries have been prepared from 37 samples from 4 patients thus far. We have successfully generated single cell gene expression and TCR libraries from 3,000-10,000 cells from tumor fine needle aspirates and peripheral blood, with excellent sequencing quality metrics obtained. From detailed analyses of one patient's samples thus far, we have identified distinct immune populations in blood and tumor (Figure 1), including light-chain restricted B-cells, with good concordance with flow cytometry. Preliminary results show changes occurring in immune cell frequencies and phenotypes at the treated tumor site, at distant tumor sites and in the peripheral blood when samples from before and after treatment are compared. Sample collection, sequencing, and analysis are ongoing.
Deep profiling of serial biopsies during immunotherapy using single cell RNA sequencing promises to illuminate underlying cellular dynamics, and paired with clinical outcome data, determinants of response. Ultimately, this may provide a roadmap for successful translation of single-cell genomics into the clinic for treatment monitoring and response prediction.
No relevant conflicts of interest to declare.
Author notes
Asterisk with author names denotes non-ASH members.

This feature is available to Subscribers Only
Sign In or Create an Account Close Modal